- Sooner Safer Happier
- Posts
- Ways of Working Nudge
Ways of Working Nudge
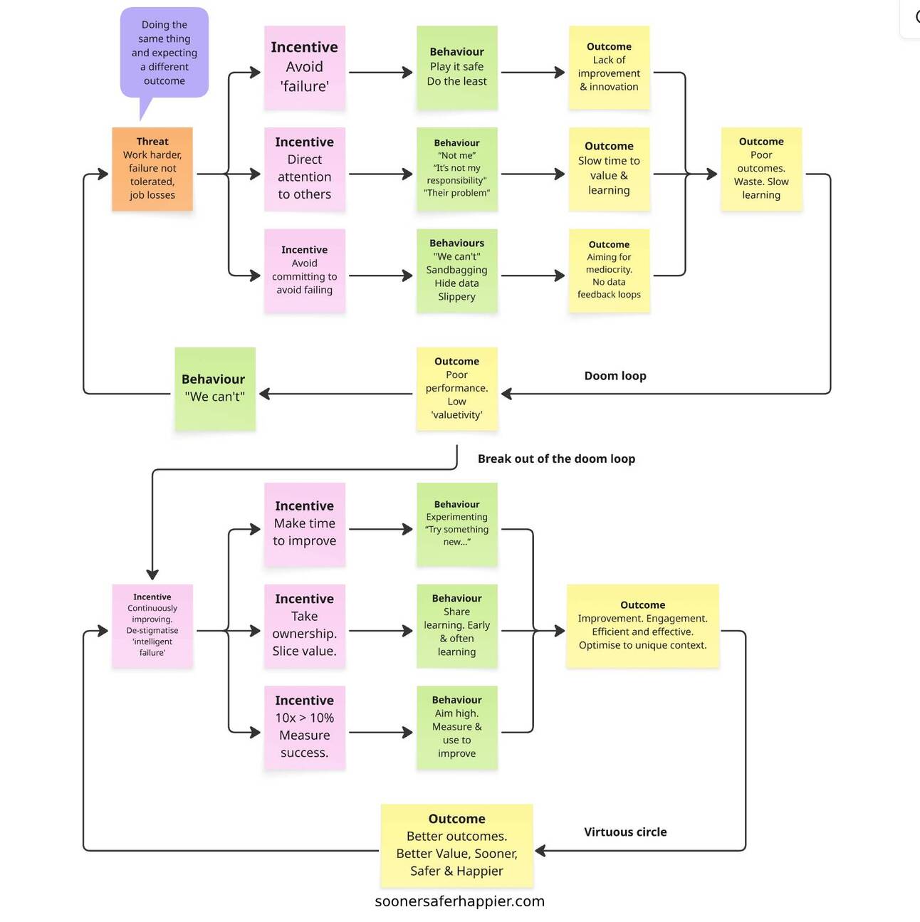
Incentives (explicit and implicit) drive behaviours which drive outcomes.
"Doing the same thing over and over and expecting different results is the definition of insanity", Rita Mae Brown
Visualising incentives (explicit and implicit), threats (negative incentives) -> behaviours -> outcomes in a causal loop diagram helps to shine a light. Then work out what interventions, nudges, to experiment with, to break out of a doom loop and into a hopefully virtuous loop. Beware the Law of Unintended Consequences!
Regards, Jon



Reply